中国政府网
重庆市人民政府网
彭水苗族土家族自治县人民政府
部门街道
登录
注销
注册
智能机器人
繁體版
支持IPV6
无障碍
关怀版
部门
发展改革委
教委
经济信息委
民族宗教委
公安局
民政局
司法局
财政局
人力社保局
规划自然资源局
生态环境局
住房城乡建委
交通运输委
水利局
农业农村委
商务委
文化旅游委
卫生健康委
退役军人事务局
应急局
审计局
市场监管局
统计局
医保局
林业局
信访办
街镇
汉葭街道办事处
绍庆街道办事处
靛水街道办事处
高谷镇
郁山镇
保家镇
桑柘镇
鹿角镇
黄家镇
普子镇
龙射镇
连湖镇
万足镇
新田镇
鞍子镇
平安镇
长生镇
龙溪镇
梅子垭镇
太原镇
大同镇
鹿鸣乡
诸佛乡
走马乡
石柳乡
岩东乡
润溪乡
棣棠乡
乔梓乡
龙塘乡
联合乡
芦塘乡
朗溪乡
善感乡
三义乡
双龙乡
石盘乡
大垭乡
桐楼乡
彭水苗族土家族自治县教育委员会
网站首页
政务公开
政务服务
互动交流
您当前位置:
首页
/
政府部门
/
教委
/
政务公开
/
政府信息公开目录
/
中等职业教育质量年报
彭水苗族土家族自治县教育委员会2025年中等职业教育质量年度报告
日期:2026-01-06
语音播报
分享:
字号 :
大
中
小
15295681
彭水苗族土家族自治县教育委员会2025年中等职业教育质量年度报告
494280
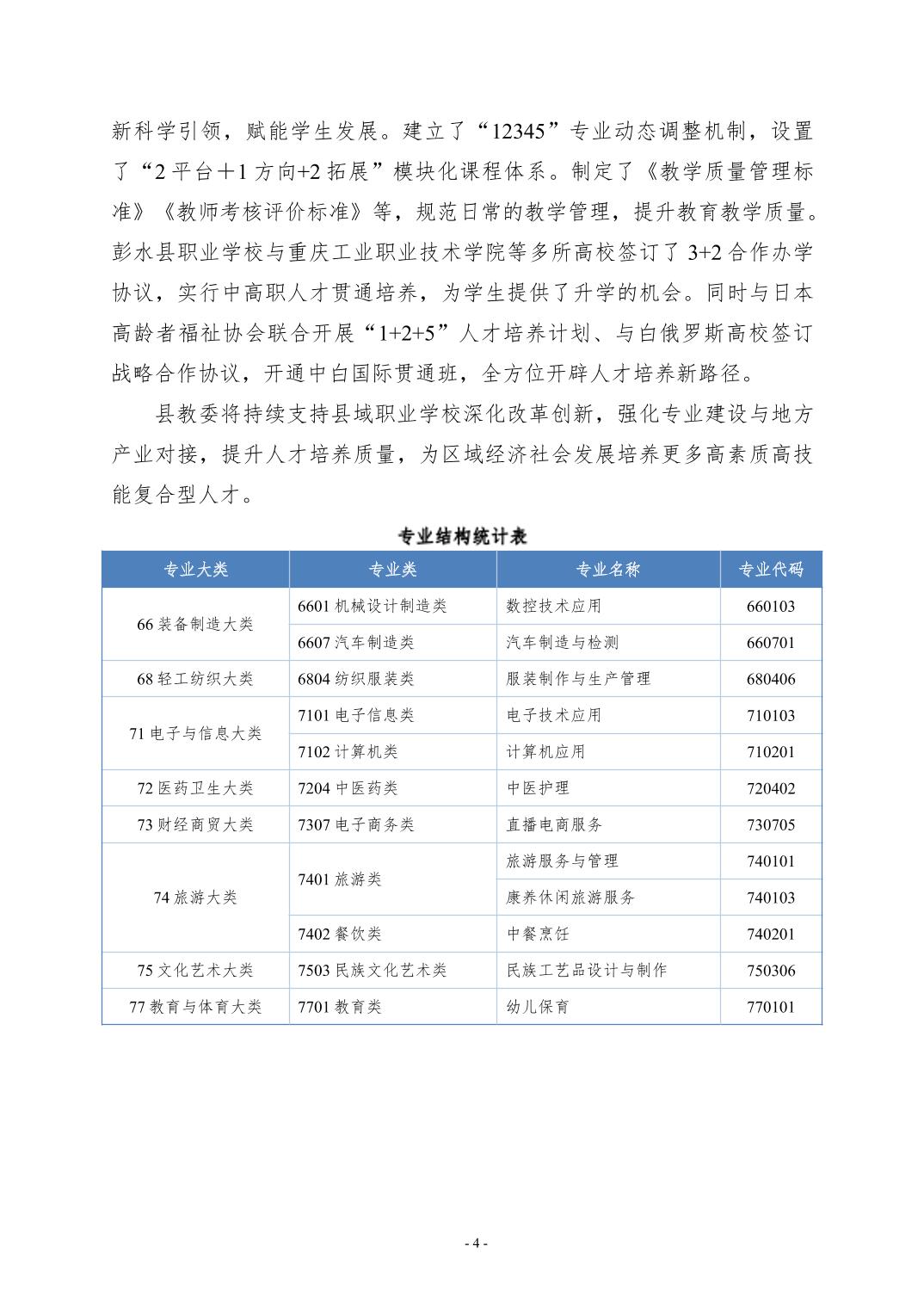
中等职业教育质量年报
20
彭水县教委
2026-01-06